《信息技术应用创新软件适配 改造成本评估规范》编号:DB32/T 4935—2024
江苏省市场监督管理局 发布、中国标准出版社 出版,2024-12-16发布,2025-01-16实施
版权归标准发布及起草者所有,仅作学习交流用途。
山东极创信息技术有限公司专注于信创认证咨询、信息安全测试、代码审计等领域,内容为总结归纳,供参考。
引言
随着信创进程的加速,越来越多的政务及行业应用需要从传统国外技术体系迁移至国产信创环境(涉及国产CPU、操作系统、数据库、中间件等)。
然而,适配改造过程复杂,成本构成模糊:
是推倒重来(重构)?还是迁移适配?
需要调整多少代码?投入多少人月?
第三方测试、监理费用如何计算?
缺乏标准导致项目预算编制困难、甲乙双方易产生分歧。
DB32/T 4935—2024的出台,让成本评估有章可循、有据可依,推动行业形成公平、透明的定价机制。
适用范围:确定信创软件适配/改造成本评估的原则、模型、流程,适用于第三方测算;自评可参考执行。
一.核心模型:量化评估模型与调整因子
总成本构成
该标准最核心的部分,是建立了一套基于功能点规模的多因子调整成本评估模型。其总成本计算公式为:
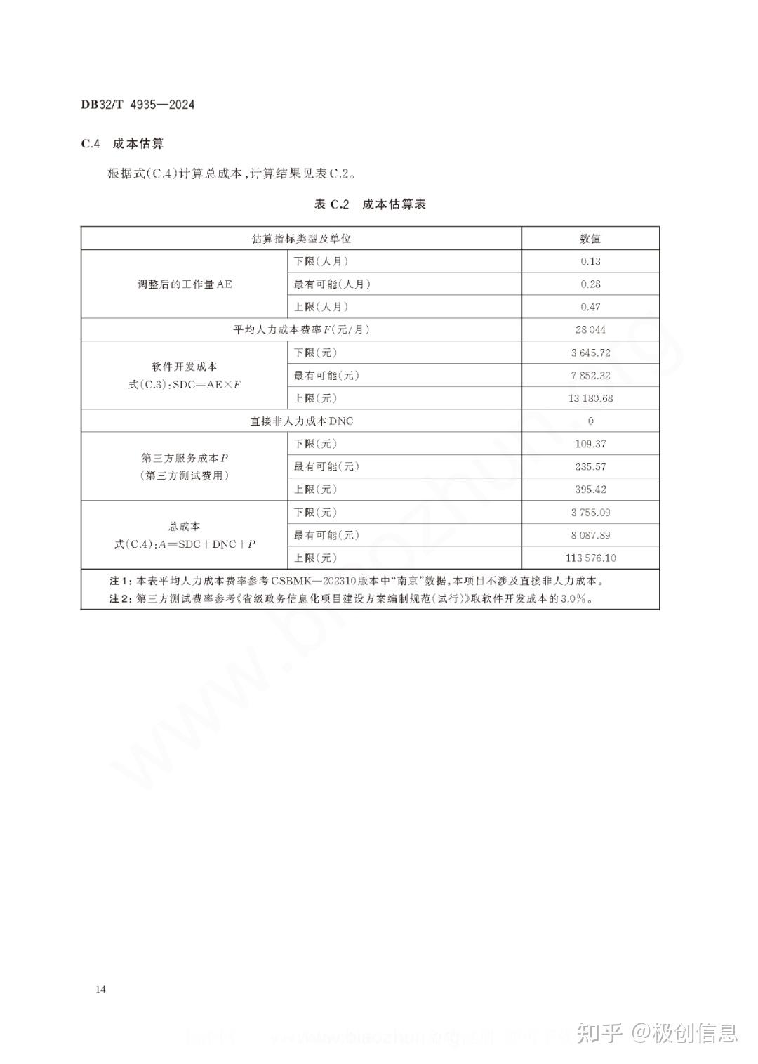
总成本 A = 软件开发成本(SDC) + 第三方服务成本(P)
总成本 A = 软件开发成本(SDC) + 第三方服务成本(P)=(S × C / K) × B × D × Q × F + DNC + P
其中:
S(功能规模):基于国际标准的功能点计数方法,度量软件规模,这是评估的基础。
C 生产率,完成单个功能点所耗人时,单位为(人时/功能点)
K 人时到人月的转换系数,完成单个功能点所耗人时,单位为人时每功能点
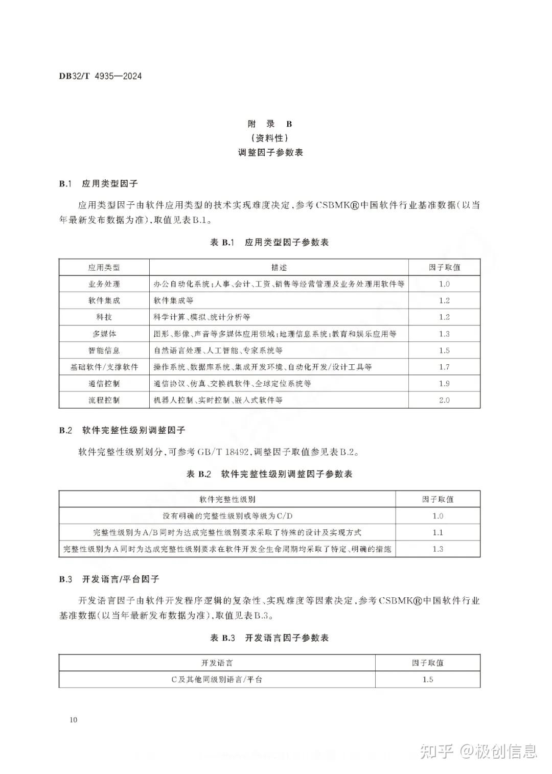
B、D、Q(调整因子):这是该标准最具特色的部分,通过多个维度的因子对基准工作量进行校准,极具实操性。
软件因素(B):考虑应用类型(如业务处理类1.0,流程控制类2.0)和软件完整性级别。
开发因素(D):考虑开发语言(C语言1.5,Java/C++/Python等1.0)、改造团队背景(有无经验0.6-1.1)和改造方式(重构0.76-0.92,迁移0.59-0.72,终端适配0.30-0.36)。
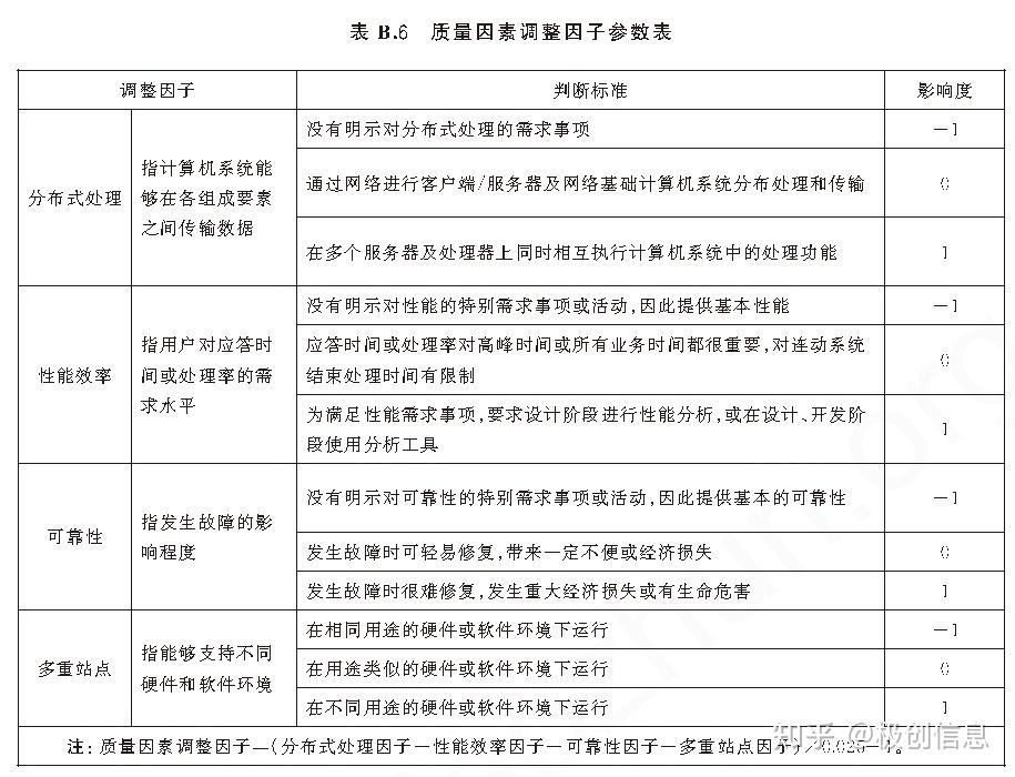
质量因素(Q):根据易用性、性能效率、可靠性、多重站点等需求进行微调。
F(人力成本费率):结合地区行业基准数据,单位为元每月。
P(第三方服务成本):如测试、监理费用。
DNC(直接非人力成本):如软硬件购置费。
该模型的最大价值在于承认了不同改造方式的成本差异。标准明确:终端适配的成本通常远低于代码重构,这为项目技术路线的选择提供了经济性考量依据。
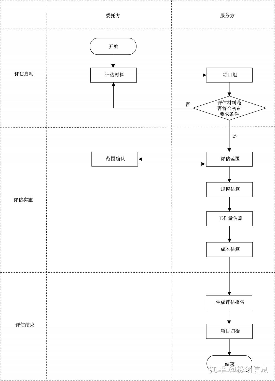
二.流程与角色:谁做什么、做成什么
流程:评估流程 → 启动 → 实施 → 结束,形成互认模型、功能点清单、评估报告等产物。
项目组:建议2–3名评估员+1名审核员+1名签发员,分别负责项目评估、计数与建模、质量把关、签发与归档。
甲方准备材料:项目概述、现状、建设方案(含改造方式/部署/数据/终端/网络/安全等)、建设内容(功能/性能/安全)、第三方平台对接方案,规范提供了参考材料与报告架构。
归档与保存:评估完成后纸电一体归档,保存期≥5年(合同从高)。

三.三类调整因子
1)软件因素 B(示例)
应用类型:业务处理=1.0、集成=1.2、智能信息=1.5、基础软件/支撑软件=1.7、通信控制=1.9、流程控制=2.0 等。
完整性级别:无完整性级别或者等级为 C/D=1.0;A/B(特殊设计)=1.1;A(全生命周期特定措施)=1.3。
2)开发因素 D(示例)
语言/平台:C 等高复杂度=1.5;Java/C++/C#/Python/Go ≈1.0;ASP ≈0.6。
团队背景:给本行业改造过同类项目=0.6;跨行业或相关项目=0.8;无同类背景=1.1。
改造方式(重构/迁移/终端适配):
重构:在定制开发软件费基础上下浮约 8%–24%(因子约 0.76–0.92)
迁移:下浮约 28%–41%(因子约 0.59–0.72)
终端适配:下浮约 64%–70%(因子约 0.30–0.36)
3)质量因素 Q
由性能效率、可靠性等影响度得到(表B.6 规则)。

相关案例,可以参考标准原文


《信息技术应用创新软件适配改造成本评估规范》DB32/T 4935—2024 给出了一个可对齐、可追溯、可复核的评估框架。用好它的关键,不在于“公式有多复杂”,当你把这些都放进一份结构化的评估报告里,预算谈判、立项评审、招投标与第三方测试,都会更快达成共识。



